令和6年1月1日以後に適応される改正点①~電子帳簿等保存に関する主な改正事項~/名古屋・岡崎市の税理士法人アイビスの解説
電子帳簿保存法の内容が改正されました~令和5年度税制改正による電子帳簿等保存制度の見直しの概要~
①電子帳簿等保存に関する主な改正事項
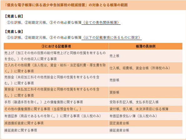
「優良な電子帳簿に係る過少申告加算税の軽減措置」の対象となる帳簿の範囲が、令和6年1月1日以後に法定申告期限等が到来する所得税・法人税について、以下のとおり見直されました。なお、消費税についてこの措置の適用を受ける場合に優良な電子帳簿として作成されなければならない帳簿の範囲については、変更はありません。
②スキャナ保存に関する主な改正事項
(1)解像度・階調・大きさに関する情報の保存が不要とされました。
国税関係書類をスキャナで読み取った際の解像度・階調・大きさに関する情報の保存を必要とする要件が廃止されました。
(2)入力者等情報の確認要件が不要とされました。
スキャナ保存時に記録事項の入力を行う者又はその者を直接監督する者に関する情報を確認できるようにしておくことを求める要件が廃止されました。
(3)帳簿との相互関連性の確保が必要な書類が重要書類に限定されました。
スキャナで読み取った際に、帳簿を相互にその関連性を確認できるようにしておく必要がある国税関係書類が、「重要書類(契約書・領収書・送り状・納品書等のように、資金や物の流れに直結・連動する書類)」に限定されることとなりました。
この見直しにより、「一般書類(見積書・注文書等や納品書の写しのように、資金や物の流れに直結・連動しない書類)」をスキャナ保存する場合については、相互関連性の確保が不要となりました。
③電子取引データ保存に関する主な改正事項
(1)検索機能の全てを不要とする措置の対象者が見直されました。
イ 検索機能が不要とされる対象者の範囲が、基準期間(2課税年度前)の売上高が「1,000万円以下」の保存義務者から「5,000万円以下」の保存義務者に拡大されました。
ロ 対象者に「電子データをプリントアウトした書面を、取引年月日その他の日付及び取引先ごとに整理された状態で提示・提出することができるようにしている保存義務者」が追加されました。
(2)令和4年度税制改正で措置された「宥恕措置」は、令和5年12月31日をもって廃止されます。
(3)新たな猶予措置が整備されました。
次のイ・ロの要件をいずれも満たしている場合には、改ざん防止や検索機能など保存時に満たすべき要件に沿った対応は不要となり、電子取引データを単に保存しておくことができることとされました。
イ 保存時に満たすべき要件に従って電子取引データを保存することができなかったことについて、所轄税務署長が相当の理由があると認める場合
ロ 税務調査等の際に、電子取引データの「ダウンロードの求め」及びその電子取引データをプリントアウトした書面の提示・提出の求めにそれぞれ応じることができるようにしている場合
最後に
名古屋・岡崎市にある税理士法人アイビスでは、このような事業者様に役立つ情報を随時配信しております。
ご不明な点がございましたらお気軽に税理士法人アイビスまでお問合せくださいませ。

